为进一步推动审计查出问题整改工作,加强对审计整改结果认定的指导,江西省审计厅印发了《100条常见审计查出问题整改指南》(以下简称《整改指南100条》)。现就有关出台背景、主要内容、适用范围等方面解读如下:
一、《整改指南100条》的出台背景是什么?
审计整改是审计成效的重要体现,是推动审计质量提升的内在需要,对更好发挥审计监督作用具有重要意义。习近平总书记多次对审计整改工作作出重要指示批示,指明了方向,提供了根本遵循。为深入贯彻习近平总书记关于审计整改工作的重要指示批示精神,2021年江西省审计厅出台了《审计整改督查工作暂行办法》,对审计整改的认定标准作了原则性规定。《整改指南100条》在《审计整改督查工作暂行办法》有关规定的基础上,结合审计整改工作实践,对常见审计查出问题的整改结果标准进行进一步明确和细化。
二、《整改指南100条》的主要内容是什么?
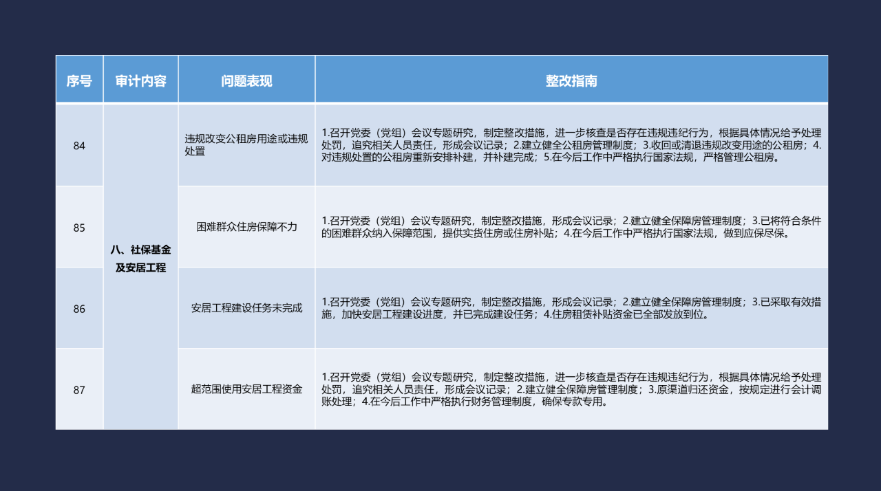
《整改指南100条》按照常见的重大政策措施落实、预算管理、政府采购及招投标、基本建设、内控管理、企业管理、自然资源、社保资金及安居工程、金融管理、国外贷援款共10类审计内容进行问题分类,列举了100个常见问题并给出相对应的整改方法说明,供审计机关和整改责任单位在审计整改工作中参照落实。
三、《整改指南100条》的适用范围是什么?
《整改指南100条》仅对审计整改的认定提供一般参考,每个问题的具体整改要求由审计机关在此基础上依据审计事实、问题情节和产生后果,在审计报告中予以明确。涉及上级审计查出问题的整改情况按照上级审计机关有关要求进行落实。
四、《整改指南100条》的特色亮点是什么?
一是突出落实被审计单位整改主体责任。被审计单位承担整改的主体责任,负责全面整改审计查出的问题,被审计单位党委(党组)要加强对本单位审计整改工作的领导,主要负责人是第一责任人。要将整改审计查出的问题,落实审计提出的意见建议纳入领导班子议事决策事项范围,制定整改方案、按条逐项落实具体责任单位和责任人,明确整改措施、整改时限和目标要求。
二是突出健全完善长效机制。相关单位和部门要注重查找问题发生的原因,深入分析审计查出问题背后的体制障碍、机制缺陷和制度漏洞,提出解决问题的办法。对普遍性、倾向性和苗头性问题,有关部门和单位要举一反三,从改革的视角审视问题、以改革的思路解决问题,通过深化改革完善体制机制,推动标本兼治。
三是突出问题分类整改。审计整改按照立行立改、分阶段整改、持续整改三种类型进行区分。对于能够立行立改的问题,要立即采取措施;对于需要一定周期分阶段整改的问题,要制定详细的工作计划和整改任务,严格按照时间节点推动整改;对于涉及体制机制障碍和受客观条件制约,需要持续整改的问题,要认真分析研究,提出工作目标和方向,切实采取有效措施推进整改。
为全面贯彻落实中央两办关于建立健全审计整改长效机制有关精神,进一步推动审计查出问题的整改工作,有效解决审计整改结果认定模糊、界定困难等问题,根据《中华人民共和国审计法》《国家审计准则》《江西省审计条例》和《江西省人民政府关于加强审计工作的实施意见》(赣府发〔2015〕39号),制定《100条常见审计查出问题整改指南》(以下简称《整改指南100条》)。
《整改指南100条》是在《江西省审计厅审计整改督查工作暂行办法》(赣审综发〔2021〕4号)第四章“审计整改认定标准”有关规定的基础上,结合审计整改工作实际,对常见审计查出问题的整改结果认定标准进行明确和细化。《整改指南100条》按照常见的重大政策措施落实、预算管理、政府采购及招投标、基本建设、内控管理、企业管理、自然资源、社保资金及安居工程、金融管理、国外贷援款共10类审计内容进行问题分类,列举了100个常见问题并给出相对应的整改标准说明,重点突出落实被审计单位整改主体责任、建立健全规章制度、推动问题全面整改等方面的内容,审计机关和整改责任单位可以在审计整改工作中参照落实。
《整改指南100条》仅对审计整改的认定提供一般参考,每个问题的具体整改要求由审计机关在此基础上依据审计事实、问题情节、产生后果,在审计报告及所附的《审计发现问题清单》中予以明确。涉及上级审计查出问题的整改情况按照上级审计机关有关要求进行落实。
《整改指南100条》将根据国家和省有关审计整改标准规定精神适时进行修订。














